本文摘要: 大家好,今天给各位分享疫情会计考试的一些知识,其中也会对2021疫情会计职称考试会延期吗进行解释,文章篇幅可能偏长,如果能碰巧解决你现在面临的问题,别忘了关注本站,现在就马上开始吧!
大家好,今天给各位分享疫情会计考试的一些知识,其中也会对2021疫情会计职称考试会延期吗进行解释,文章篇幅可能偏长,如果能碰巧解决你现在面临的问题,别忘了关注本站,现在就马上开始吧!
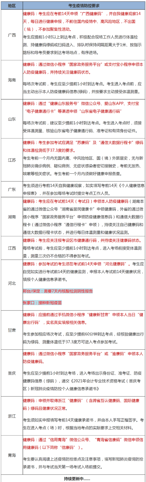
山西初级会计考试疫情防控要求
年山西初级会计考试疫情防控要求主要包括以下几点:考生健康状况承诺书:考生须在考前下载打印并如实填写《2022年度全国会计专业技术资格考试山西考区考生健康状况承诺书》。健康码和行程卡申请:考生须在考前完成本人“山西健康码”和“通信大数据行程卡”的注册申请,申请过程可通过支付宝或微信小程序完成。
根据山西省财政厅发布的《2022年度全国会计专业技术初、高级资格考试山西考区考前注意事项公告》,2022年山西初级会计考试疫情防控要求主要包括:考生须在考前下载打印并如实填写《2022年度全国会计专业技术资格考试山西考区考生健康状况承诺书》。
原定于2022年5月7日至11日,5月14日至15日来举行初级会计考试(部分省份有所不同),现因疫情防控情况,须将2022年度初级会计考试延期举行。
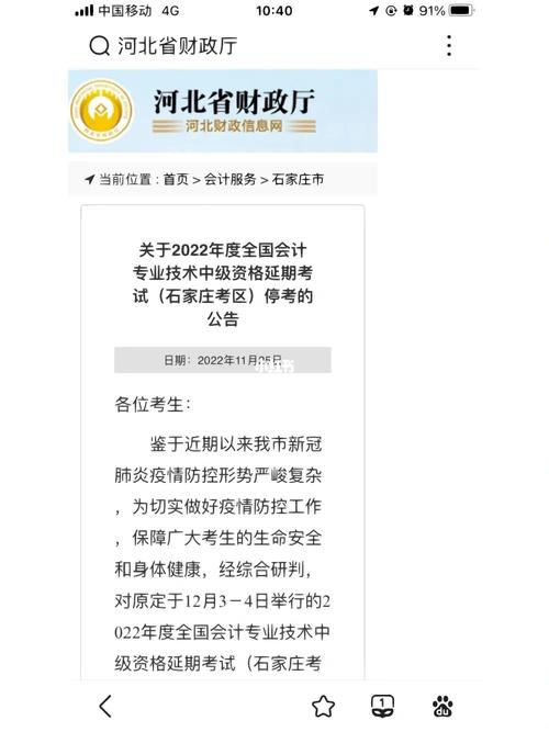
为全力做好疫情防控工作,根据我省疫情防控要求,切实保障广大考生和考试工作人员的生命安全和身体健康,结合当前我省疫情防控形势,经审慎研判, 决定暂停原定于2022年11月113日期间举行经济专业技术资格、一级造价工程师专业技术人员职业资格考试。
不同地区,考生疫情防控要求不同,建议查看当地的财政局官方信息。一般来说,考生考前接受体温测量、核验电子健康通行码(绿码)、准考证、有效身份证和《考试人员健康管理信息采集表》。经现场测量体温正常(33℃)且无咳嗽等呼吸道异常症状者方可进入考点。
初级会计考试考点不可以踩点到。考生应注意以下事项以确保顺利参加考试:提前到达考场:考生应牢记考试时间,并提前30分钟到达考场。迟到15分钟后,将禁止进入考场,只能等待下一年度的考试。规划出行路线和天气情况:考试前两天,考生应查看当地的天气预报,并根据天气情况准备好衣物或备品。

中级会计考试批次调整!时间安排有变!
〖One〗、中级会计考试批次及时间安排确实有变化,具体情况如下:福建考区:调整内容:将原定的2022年9月3日至4日共2个批次,调整为2022年9月3日至9月5日共3个批次。目的:确保疫情防控常态化下会计专业技术资格考试工作顺利进行。江西考区:调整内容:将原定的3个批次缩短为2022年9月3日至4日共2个批次。
〖Two〗、月12日 - 7月2日:中级会计考试报名。8月12日前:各地陆续公布准考证打印时间。9月6日 - 8日:中级会计考试,共分三个批次。具体安排为:每批次的《中级会计实务》考试时间是8:30 - 11:15;《经济法》是13:30 - 15:30;《财务管理》是17:45 - 20:00。
〖Three〗、初级会计证考试:考试时间为2025年5月17日至20日,共8个批次。《初级会计实务》科目考试时长105分钟,《经济法基础》科目考试时长75分钟,两科目连续考试,时间不能混用。各省级考试管理机构将在2025年4月16日前公布本地区准考证网上打印起止时间。中级会计考试:于9月6日至8日举行,共3个批次。
〖Four〗、年中级会计资格考试将于2025年9月6日至8日举行,共3个批次。具体考试安排如下:考试科目共三科,分别为《中级会计实务》、《经济法》和《财务管理》。《中级会计实务》科目考试时长为165分钟,考试时间为8:30-11:15。《经济法》科目考试时长为120分钟,考试时间为13:30-15:30。
〖Five〗、年中级会计考试时间为9月6日至8日。考试将持续三天,每天进行一个批次,每个批次都包含《中级会计实务》、《经济法》和《财务管理》三个科目的考试。

河北初级会计考试疫情防控要求
年河北初级会计考试疫情防控要求如下:考前准备:考生须在考试前10天申领“河北健康码”和“通信大数据行程卡”。健康码与行程码要求:考生需确保河北健康码、行程码均为绿码,且健康状况正常。持首场考试前48小时内核酸检测阴性证明。
备考期间,考生应做好自身防护,避免接触确诊病例、疑似病例、无症状感染者及新冠肺炎中、高风险地区人员;不去国内疫情中高风险地区,不出国;不参加聚集活动,避免在人员流动性大、人群密集的场所聚集;主动减少外出与不必要人员的接触,注意加强途中防护,如优先选取步行、骑自行车、私家车等出行方式。
石家庄初级会计职称需要到报名点现场领取。领取时,需注意以下事项:领取资料:合格人员本人领取:需携带本人身份证原件和《准考证》。他人代办证书领取:需携带合格人员本人身份证原件和《准考证》。考后审核:考生需登录河北财政信息网,完善单位信息、学历信息并上传相关证明材料。
参加初级资格考试的人员,在一个考试年度内通过全部科目的考试,才可取得初级资格证书。参加高级资格考试并达到国家合格标准的人员,在“全国会计资格评价网”自行下载打印考试合格成绩单,3年内参加高级会计师资格评审有效。

会计考试为什么暂停
〖One〗、这意味着会计从业资格考试可能会由准入类考试转变为水平类考试,这一政策变革也是暂停考试的原因之一。会计从业资格证书在市场中的作用依然重要:尽管会计从业资格考试被暂停,但会计从业资格证书在市场中的作用依然重要,具有无法取代的作用。
〖Two〗、暂停会计从业资格考试的原因主要有以下几点:新题库正在建设中:财政部于2016年8月底发布了会计从业新大纲,并规定从2017年1月1日起实行新大纲。由于新大纲的实施,相应的考试题库需要重新建设和完善,因此在题库建设完成前,会计从业资格考试被暂停。
〖Three〗、综上所述,暂停会计从业资格考试是为了适应新大纲的实施、应对考试政策的重大变革,并确保考试的质量和公平性。虽然考试近来暂停,但会计从业资格证书在市场中的作用依然重要,相信在不久的将来,会计从业资格考试会以全新的面貌重新出现。
〖Four〗、会计行业的监管政策、考试制度等的调整也可能导致会计考试的暂停。例如,某些时期,会计考试的相关政策需要进行修订或更新,为了保障考试的公平性和规范性,可能会暂时停止考试,以便对考试内容进行相应的调整和完善。考试场地与资源限制 会计考试需要充足的场地、设施以及人力资源来保障考试的顺利进行。
〖Five〗、考试组织方面的问题:可能是由于会计证考试组织过程中存在一些问题,如考试命题不科学、考试监管不严、考试环境不佳等,导致考试质量受到影响。为了提升考试质量和公平性,相关部门决定暂停考试进行整治。市场需求变化:随着经济社会的发展,会计行业也在不断变化,市场对于会计人才的需求也在调整。

中级会计停考是今年都不考了吗
不是全国范围内的中级会计考试都停考了。部分地区由于疫情的影响,暂时取消了考试,但这些地区都为考生提供了妥善的解决方案。有的地区决定延期考试,有的地区则对自愿放弃考试的考生进行退费处理。这样一来,那些因疫情未能充分准备的考生获得了更多复习的时间,同时避免了经济损失。
不是全国范围内的中级会计考试停考,而是部分地区因疫情严重而暂停。这些受影响的地区已经为考生提供了相应的解决方案。对于延考的考生,他们可以利用更多的时间进行复习,而不必担心因时间紧迫而复习不充分。对于选取放弃考试的考生,将退还相应的费用,以减轻他们的经济负担。
受疫情影响,部分地区决定取消本年度中级会计考试。这意味着考生们今年无法参加考试,而报名费用则会退还给考生。同时,上一年度的成绩有效期也将延长一年。对于那些已经充分准备的考生而言,这无疑是一个较大的打击,他们必须等待一年后才能再次参加考试,这将对他们的职业规划产生一定的影响。

会计考试为什么停考
明确答案 会计考试停考可能是由于以下原因:考试组织方的决策、疫情等不可抗力因素、考试系统或场地出现技术问题,以及考生数量减少等。详细解释 考试组织方的决策:考试组织方可能因为各种原因决定停考,比如对考试内容进行更新,或者对考试系统进行升级等。
湖南会计证停考是由于多种因素共同作用的结果,包括但不限于考试组织方面的问题、市场需求变化以及政策调整等。详细解释 考试组织方面的问题:可能是由于会计证考试组织过程中存在一些问题,如考试命题不科学、考试监管不严、考试环境不佳等,导致考试质量受到影响。
这意味着会计从业资格考试可能会由准入类考试转变为水平类考试,这一政策变革也是暂停考试的原因之一。会计从业资格证书在市场中的作用依然重要:尽管会计从业资格考试被暂停,但会计从业资格证书在市场中的作用依然重要,具有无法取代的作用。

初级会计考试延期了吗?
〖One〗、是的,初级会计考试已经延期了。具体信息如下:考试延期通知:财政部已经发出通知,根据新冠肺炎疫情防控形势的要求,决定推迟举行2022年初级会计考试。原定考试时间:初级会计考试一般在每年的五月份进行。后续安排:具体考试日期和其他相关安排将另行通知,考生需关注后续公告以获取最新信息。
〖Two〗、年初级会计考试不会延期,考试内容也没有发生大的变化。具体说明如下:考试时间 2023年初级会计考试时间是2023年5月13日至17日,考试共分为10个批次。考试内容 2023年初级会计考试仍然包括两个科目:《初级会计实务》和《经济法基础》。
〖Three〗、初级会计考试可以申请延期,具体情况需根据当地考试组织机构的安排而定。以下是关于初级会计考试延期申请的详细说明:延期考试的可能性 地区性差异:初级会计考试是否可以选取延期,主要取决于当地考试组织机构的决定。在某些特殊情况下,如疫情等不可抗力因素,当地考试组织机构可能会发布延期考试的通知。
〖Four〗、年初级会计考试确实存在延期的可能性,但并非确定延期至6月,具体延期时间还需以官方通知为准。延期可能性:2022年初级会计考试可能会因为某些原因而延期,财政厅可能随时发布新的考试时间。预计延期时间:根据历年突发状况,2022年考试延期可能发生在6月或9月,但具体还需等待官方通知。
〖Five〗、初级会计考试一直延期,不想考了通常不可以申请退款。具体原因如下:考试筹备工作已开始:正常情况下,考生一旦报名缴费成功,国家组织的考试就已经开始着手办理租场地和找监考老师等筹备工作了。
文章分享结束,疫情会计考试和2021疫情会计职称考试会延期吗的答案你都知道了吗?欢迎再次光临本站哦!
