本文摘要: 老铁们,大家好,相信还有很多朋友对于国内疫情控制国外和国外疫情肆虐,我国有效控制的相关问题不太懂,没关系,今天就由我来为大家分享分享国内疫情控制国外以及国外疫情肆虐,我国有效控制的问题,文章篇幅可能偏长,希望可以帮助到大家,下面一起来看看吧!哪些国家对中国限制入境〖One〗、乍得:禁止中国公民进入。
老铁们,大家好,相信还有很多朋友对于国内疫情控制国外和国外疫情肆虐,我国有效控制的相关问题不太懂,没关系,今天就由我来为大家分享分享国内疫情控制国外以及国外疫情肆虐,我国有效控制的问题,文章篇幅可能偏长,希望可以帮助到大家,下面一起来看看吧!
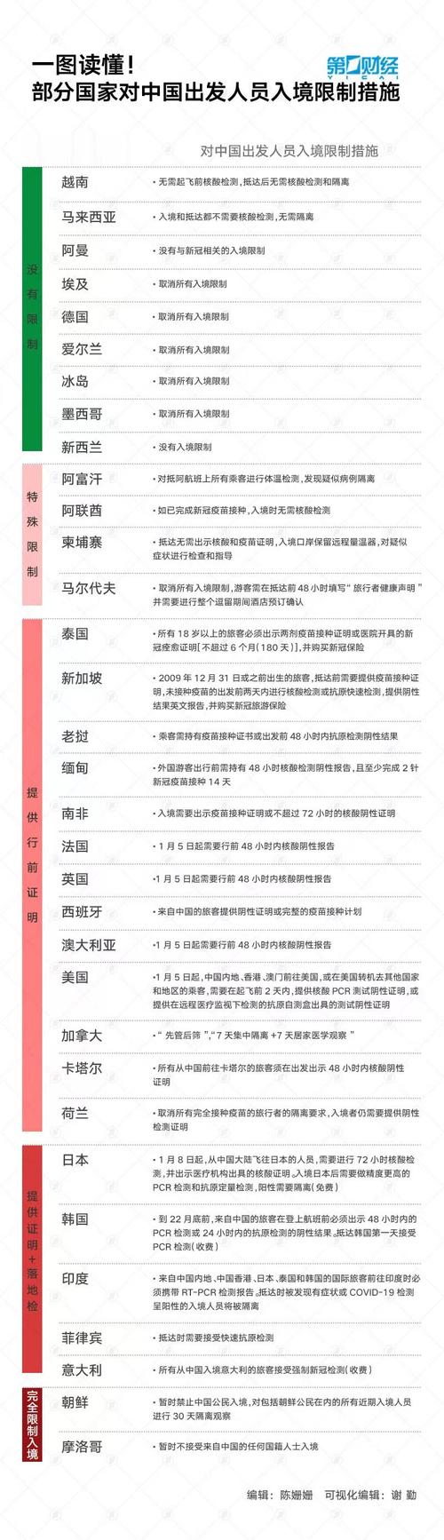
哪些国家对中国限制入境
〖One〗、乍得:禁止中国公民进入。 马拉维:中国公民被禁止入境。 斯威士兰:中国公民禁止进入此国。 冈比亚:中国公民被限制进入。 圣多美和普林西比:禁止中国公民入境。 布基纳法索:中国公民不得进入。 多米尼加:中国公民被禁止入境。 巴拿马:禁止中国公民进入。
〖Two〗、以下是一些明确禁止中国游客进入的国家:乍得、马拉维、斯威士兰、冈比亚、圣多美和普林西比、布基纳法索、多米尼加、巴拿马、巴拉圭、萨尔瓦多、哥斯达黎加、危地马拉、洪都拉斯、圣文森特和格林纳丁斯、圣基茨和尼维斯、伯利兹、尼加拉瓜、海地、图瓦卢、瑙鲁、所罗门群岛、帕劳、马绍尔群岛共和国、基里巴斯以及梵蒂冈。
〖Three〗、通过查询公开信息显示截止近来,对中国入境限制的国家有美国、加拿大、奥地利、克罗地亚、捷克、爱沙尼亚、芬兰、希腊、匈牙利、意大利、拉脱维亚、波兰、葡萄牙、斯洛文尼亚、冰岛、挪威、瑞典、瑞士、比利时、丹麦、马耳他、斯洛伐克、日本、韩国、印度等20多个国家地区。
〖Four〗、美国,加拿大,印度,英国,古巴等。我国公布了最新的限制入境国家名单,粗略计算已经有9个国家上榜,其中包括意大利、菲律宾、英国、比利时、尼日利亚、俄罗斯、埃塞俄比亚、孟加拉国以及刚刚宣布的印度。中国,以华夏文明为源泉、中华文化为基础,是世界上历史最悠久的国家之一。

境外关联病例是什么意思?
〖One〗、境外关联病例是指在国内发现的病例与国外疫情有关联。这种病例可能是因为国内公民在海外染病,或者是来自国外的人员来到国内后被确诊为病例,或者是通过旅行或其他途径引入病毒。由于新冠病毒已经全球大流行,所以境外关联病例在许多国家都已经成为了常态。境外关联病例的出现对于国内疫情的控制有很大影响。
〖Two〗、专家解释称,境外输入关联病例,就是境外输入二代病例,也即我国密切接触者被传染发病了。境外输入病例就已经感染或有相应新冠肺炎症状的人员从国外回到国内,经检测确诊为新冠肺炎病例人员,称为境外输入性病例。
〖Three〗、境外输入关联本地确诊病例是指和境外输入病例有过接触的本土确诊病例。具体来说:定义:这类病例本身是本土居民,但他们与已经确诊的境外输入病例有过直接或间接的接触,从而导致了自身的感染。传染性:由于这些病例与境外输入病例有关联,他们同样具有传染性,并可能在社区内进一步传播病毒。
〖Four〗、外省关联确诊病例意思是境外输入二代病例。这些病例间关系是二代病例,也即密切接触者被传染发病了。也即中国密切接触者被传染发病了。眼下各地复工复产正加快推进,疾控专家提醒,必须对所有入境人员做好严格检测,一旦发现异常须及时隔离观察和治疗。外省关联确诊病例的意义 即是所在本省与外省的牵联。
〖Five〗、关联病例意思是:这些病例间关系是二代病例,也即密切接触者被传染发病了。境外输入关联病例,就是境外输入二代病例,也即中国密切接触者被传染发病了。2020年3月21日,广东省出现首例境外输入关联病例。

对于境外输入的病例,我国是如何处理的?
〖One〗、如果在隔离期间发生后,我们也会在第一时间将他们治疗,总之就是我们并不会完全的放弃不管他们,我们会安排医生对他们进行治疗。反正对于我们而言,我们也要与他们进行一定的距离,确定没有问题后在进行交流。总之在这个年代安全是最主要的,我们要将自己的安全放在第一位。
〖Two〗、境中国,要主动向接待单位报告并且登记相关信息,由接待单位报告给当地疫情防控工作管理部门,能够更好的开展输入型防控工作。入境人员要如实报告自身情况,不要刻意隐瞒接触式、旅居史、故意谎报病情,对违反疫情防控规定的入境人员要依法严肃处理,能够更好的开展输入型防控工作。
〖Three〗、自费治疗如果是近期从境外输入的新冠肺炎病例,这些患者是中国公民,但是没有在国内缴纳医保,通常是无法享受免费治疗,需要个人承担治疗费用。如果境外输入不是中国公民,更不能在国内享受免费医疗,所有治疗费用需要患者个人承担。如果患者表现出新冠肺炎的相关症状,建议及时到正规医院的发热门诊进行检查。
〖Four〗、我国对于境外病例的处理都是就地隔离,在登记前需要提前报告乘机人数及其所有人员的身体健康状况,分为低风险、中风险和高风险人群。在飞行过程中以及飞机落地前都需要跟进乘机人员的身体状况更新的状态,以备飞机到达后与当地防疫工作接轨。
〖Five〗、截止到8月28日24时,我国31省市区新增确诊病例9例,以上均为境外输入,其中上海3例,福建2例,广东2例,四川2例。一般这种情况,都会统一进行隔离并寻找与之有过接触的人员,对其采取医学观察,从而缩短范围确保最大程度追踪密切接触者。同时,根据通报来看,近来无新增死亡病例,也无新增疑似病例。

日本韩国入境中国各省采取的紧急措施汇总
据了解,在充分征求我的意见的基础上,对经韩国返回沈阳的中国公民采取了家庭隔离和集中安置相结合的防控措施。分离时间为14天,进行所有核酸测试。对不具备家庭隔离条件的,采取集中安置的方式进行隔离。同时,鼓励返乡沈阳人员到集中安置酒店进行核酸检测,无异常后继续进行家庭隔离。
新冠肺炎疫情近日在韩国进行爆发,当地政府迅速采取措施,对韩国疫情严重的城市采取封锁,近来对于韩国入境我国的公民也将采取严格的管控,集中的管理,防止输入性病例的产生,让原本已经稳定的疫情再度加重。
为防止来自日本、韩国等疫情国的输入性病例,与韩国往来频繁的大连也采取了出入境管制措施。25日韩国人入境大连管控措施,大连市卫健委表示,将对来自日本、韩国等周边国家的人员实施针对性措施。
辽宁大连也是与韩国经贸往来密切的城市。2月24日,大连市卫健委表示,大连市的防控重点由严防输入性病例为主向严防输入性与社区聚集性、播散性病例并重转变,是根据大连前阶段的病例特点制定的阶段性工作措施。
菲律宾宣布从11月1日起放宽部分旅行限制,在提前预订合格隔离检疫设施,并遵守当日口岸入境人数限制规定和相关法规的前提下,持投资签证的外国人可以入境。菲律宾公民出境无需接受新冠抗原检测。 【柬埔寨】 柬埔寨政府于11月18日起实施新的入境措施。
日本 入境政策更新持有有效疫苗接种(三针)证明的旅客,前往日本之前不再需要做核酸检测。10月11日起,被列入世界卫生组织(WHO)紧急使用清单的疫苗(包括中屋的疫苗)均视为有效疫苗接种(三针)证明。

2020年十二月份能去菲律宾吗
年十二月份不建议去菲律宾。原因如下:国外疫情严峻:虽说当时国内疫情已经得到了控制,但国外的疫情形势仍然十分严峻,菲律宾的疫情并没有完全得到控制,感染几率很大。旅行风险高:鉴于菲律宾的疫情状况,前往该地旅行存在较高的健康风险,因此不建议前往。
尽管全球疫情局势有所改善,但菲律宾的疫情形势依然严峻,因此在2020年十二月份前往菲律宾的建议并不强烈。由于国外疫情的不确定性,我国对出入境的管控仍然严格,前往的风险较高,建议大家谨慎考虑。
年十二月份能去菲律宾吗 虽说当下疫情已经得到了控制但是国外的疫情却十分的严峻,所以一般情况下是不建议大家去菲律宾的,菲律宾疫情并没有完全得到控制,感染几率很大,不建议前往!2020年什么时候可以入境菲律宾 自前几日10月21日起,菲律宾当局已解除针对菲律宾公民出境旅游的禁令。
十二月份去菲律宾旅游要注意以下几点:气温与穿着:十二月份菲律宾的气温在24至30摄氏度之间,较为炎热干燥。白天:建议穿着短袖、长裙、薄T恤等清凉透气的衣物,材质以棉麻为主,吸汗透气。夜间:虽然温度有所下降,但仍较为温暖,可选取棉麻面料的长款衬衫、薄长裙等。
十二月份去菲律宾旅游要注意以下几点:穿着建议:由于十二月份菲律宾的气温在二〖Fourteen〗、至三十摄氏度之间,建议穿着透气性较好的棉麻衣物,以及吸水性较好的棉料衣物。白天平均气温较高,适合穿短袖、长裙、薄T恤等清凉透气的衣物。夜间气温稍低,但仍较温暖,可选取棉麻面料的长款衬衫、薄长裙等。
菲律宾十二月气候宜人,全月气温在二〖Fourteen〗、至三十摄氏度之间。这样的气候条件使得在菲律宾旅行时,需要选取透气性和吸水性良好的衣物。白天时,气温平均约为三十摄氏度,此时比较好穿着短袖、长裙、薄T恤等清凉透气的衣物。由于天气炎热干燥,防晒措施尤为重要。
好了,关于国内疫情控制国外和国外疫情肆虐,我国有效控制的问题到这里结束啦,希望可以解决您的问题哈!
