本文摘要: 这篇文章给大家聊聊关于疫情对舆情,以及疫情舆情热点对应的知识点,希望对各位有所帮助,不要忘了收藏本站哦。舆情管控的首要任务是什么舆情管控的首要任务是及时发现并应对舆情,以维护社会稳定和公共利益。在如今信息化社会,舆情已经成为影响社会稳定和发展的重要因素。
这篇文章给大家聊聊关于疫情对舆情,以及疫情舆情热点对应的知识点,希望对各位有所帮助,不要忘了收藏本站哦。
舆情管控的首要任务是什么
舆情管控的首要任务是及时发现并应对舆情,以维护社会稳定和公共利益。在如今信息化社会,舆情已经成为影响社会稳定和发展的重要因素。随着互联网技术的飞速发展,人们获取信息的渠道日益多样化,社交媒体等新兴平台使得信息传播速度大大加快。
舆情管控的关键在于政府的有力领导和全面策略。首要措施是构建一个协同高效的机制,确保各级部门间的紧密合作,形成统一的舆情管理工作格局。政府应尽快出台网络舆情管理的法规和政策,并实施严格的舆情监测制度,以便及时发现和分析可能的风险因素。
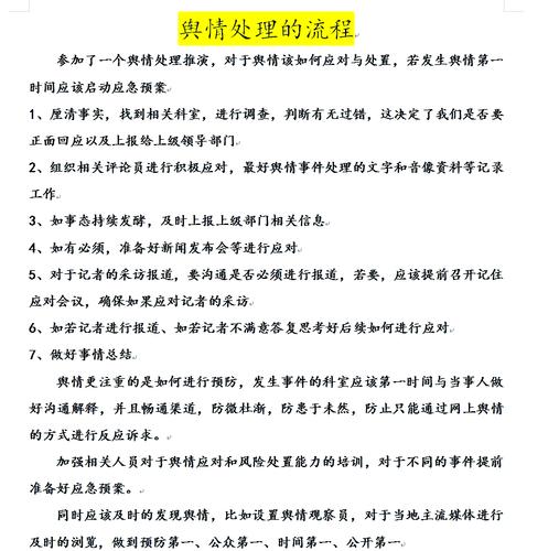
舆情管控 完善舆情监测体系:通过构建全面的舆情监测网络,实现对互联网上各类舆情信息的实时追踪。一旦发现潜在的负面信息,立即通知相关部门进行应对,避免危机爆发时的混乱,并丧失应对危机的最佳时机。
中国做好舆情管控工作的关键在于建立健全的舆情监测与分析机制,加强法律法规建设,提升公众媒介素养,以及推动信息公开与透明化。首先,建立健全的舆情监测与分析机制是做好舆情管控的基础。相关部门应利用大数据、人工智能等技术手段,实时监测和分析网络舆情,及时发现和预警可能引发社会不稳定的问题。
舆情管控措施和方案主要包括以下几点:加强监测和预警机制的建立。实时监测社交媒体、新闻媒体和网络平台的信息流向,收集与分析公众的情绪反应,发现潜在的舆情风险点。通过构建预警系统,能够及时发现舆情危机苗头,及时上报并处理。建立信息发布的审核机制。
中国做好舆情管控工作的关键在于建立健全的舆情监测与分析机制。 加强法律法规建设是保障舆情管控有序进行的重要支撑。 提升公众媒介素养是增强舆情应对能力的有效途径。 推动信息公开与透明化是消除舆情隐患的根本之策。

应对一级舆情应采取的治理手段是什么?
〖One〗、应对疫情舆情应采取的治理手段是应对舆情的手段,一定要保持冷静,客观面对现实,要秉持公平公正的这种情况。
〖Two〗、做好日常的网上舆情信息收集 通过对日常的网上舆情信息进行收集有助于第一时间发现舆情,从而及时地干预和引导,防止舆情危机的产生。但是面对互联网的海量信息,要想从中收集与自身相关的网上舆情信息,就需要用到专业的网上舆情监测平台,以展开全网舆情监测工作。
〖Three〗、舆情处置 当舆情已经引起公众广泛关注时,及时采取措施进行处置,减少公众恐慌情绪的扩散。其中既包括“应急处理”,也包括“长期治理”和“智能管控”,不断提升管理水平和科技含量。反馈机制 在网络舆情管理中,需要及时向公众反馈处理结果,加强公众对管理部门的信任感和认同感。

舆情核实的内容包括
舆情核实的内容主要包括信息的真实性、来源的可靠性、传播的范围和影响,以及公众的情绪和态度。首先,信息的真实性是舆情核实的基础。在舆情事件中,往往会有大量的信息涌现,其中可能包含真实的信息,也可能包含虚假的信息。
处理负面舆情的三要素包括:迅速应对、准确判断、积极沟通。首先,迅速应对是处理负面舆情的关键。在舆情发生初期,相关责任人应第一时间把控事态发展,及时上报主管或领导,并利用大数据监测平台进行数据分析和舆情报告。
各级森林公安机关要结合舆情处置,及时发现执法办案、队伍管理、纪律作风等方面存在的问题和不足,有针对性地加强整改,化解矛盾,改进工作,提高群众满意度。二是进一步明确各类舆情的核查程序及要求。
一般中文互联网大数据及新浪微博的官方数据为基础,采集新闻、报刊、政务、微博、公众号、博客、论坛、视频、网站、客户端等全网11大信息来源。舆情,指在一定的社会影响空间内围绕事件的产生、发展和变化,舆情不是对民意的简单规律概括,是作为参与者的公众对涉事方客体及其政策方向持有的社会综合态度。
应对机制 快速反应:建立快速响应机制,确保在舆情发生时能够迅速做出反应。 确认事实:对舆情涉及的事实进行核实,确保信息的真实性。 妥善处理:根据事实情况,制定并执行相应的处理措施,包括信息发布、舆论引导、问题解决等,确保舆情的妥善处理。

网络舆情应对三原则
总结而言,遵循网络舆情应对的三原则——冷静应对、客观还原事实、灵活回应,不仅有助于维护网络的秩序和公正,还能增强我们处理舆情的能力,确保网络空间的清朗。
舆情三同步原则是依法办理、舆论引导和社会面管控。依法处置方面,网络空间并非法外之地,法律手段对于维护网络环境稳定和谐至关重要。一旦确定了事件的责任人,要迅速采取法律措施,这不仅能够震慑潜在的违法行为,也能让公众认识到网络行为的边界。舆论引导是危机管理中的关键步骤。
网络舆情应对的三原则是:及时性、透明度和负责任。首先,及时性是网络舆情应对的核心原则。在信息化时代,舆情的传播速度极快,如果不能及时回应和处理,将会使舆情进一步恶化。因此,一旦出现网络舆情,相关部门或企业应迅速采取措施,及时发布权威信息,澄清事实,消除公众疑虑。

疫情四个是否内容是什么
〖One〗、疫情的“四个是否”内容具体如下:是否把疫情防控作为当前最重要的工作来抓:强调疫情防控的极端重要性,要求将群众安危放在首位,把防控责任切实扛在肩上。是否坚守岗位、靠前指挥:要求相关领导和工作人员坚守岗位,靠前指挥,及时发声指导,确保对疫情动态有全面掌握,并能迅速采取行动。
〖Two〗、疫情四个是否内容具体如下:是否把疫情防控作为当前最重要的工作来抓:这要求各级政府和相关部门必须将疫情防控视为首要任务,将群众安危放在首位,并将防控责任切实扛在肩上。
〖Three〗、疫情四个是否内容如下:是否把疫情防控作为当前最重要的工作来抓:这一点强调的是,疫情防控应被视为当前的首要任务,各级领导和相关部门需要将群众安危放在首位,切实承担起防控责任。

疫情之后,“看多中国”为何成为舆论潮流
〖One〗、总结而言,疫情之后“看多中国”成为舆论潮流,是由于中国经济展现出的强劲复苏能力、政治制度的优越性、经济结构的优化、社会消费的升级以及文化与科技的创新共同作用的结果。面对未来,中国将继续推动经济高质量发展,为全球经济复苏贡献力量。
〖Two〗、我们的经济仍然保持了增长,让世界刮目相看,疫情得到了有效的控制,人民的生活正常,还有就是孟晚舟从加拿大回来。是2021年1月1日。一元复始,从今天开始的这一年,注定将是中国发展进程中的一个鲜明坐标。

疫情防控舆情应急预案
街道办疫情防控应急预案1 按照《中华人民共和国传染病防治法》和《突发公共卫生应急条例》的有关规定,结合我公司实际,特制定本应急预案,预案内容如下: 成立应急小组 公司成立疫情应急工作领导小组(以下简称领导小组),并制定出科学、可行的工作方案和应急方案,明确各操作环节上的处理步骤、处理方法和具体责任。
疫情防控外事组应急预案 篇1 为科学、规范、及时、有序地开展新型冠状病毒疫情的防控工作,采取有效措施,控制疫情传播和蔓延扩散,确保单位的正常工作和生活秩序,按照XX、市委市政府和省国资委有关要求,根据疫情形势和进展情况,并结合公司实际,特制定本预案。
为预防本单位新型冠状病毒肺炎疫情防控工作,保证干部职工的生命安全,按照以人为本,安全第一,预防为主的原则,依据上级有关文件精神和要求,结合中心实际情况制定本预案。
疫情防控应急预案模板集锦6篇(篇一) 在打赢新型冠状病毒感染的肺炎疫情防控阻击战中,我们坚决按照县委统一部署,全面动员,全面部署,全面发声,营造了“坚定信心、同舟共济、众志成城、科学防治”的浓厚氛围。 一是全面发动宣传。
好了,本文到此结束,如果可以帮助到大家,还望关注本站哦!
