本文摘要: 很多朋友对于北京疫情风险更新和北京疫情风险提示不太懂,今天就由小编来为大家分享,希望可以帮助到大家,下面一起来看看吧!北京有中高风险地区吗截至6月16日18时,北京市共有1个高风险地区与22个中风险地区。
很多朋友对于北京疫情风险更新和北京疫情风险提示不太懂,今天就由小编来为大家分享,希望可以帮助到大家,下面一起来看看吧!
北京有中高风险地区吗
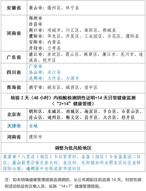
截至6月16日18时,北京市共有1个高风险地区与22个中风险地区。高风险地区:北京市共有1个高风险地区,但具体地区名称未直接给出,需借鉴相关地图或官方通报了解详细信息。中风险地区:北京市共有22个中风险地区,分布在丰台区、西城区、东城区、海淀区、朝阳区、大兴区、房山区、石景山区。
北京没有禁止出京,但部分区域人员原则上不出京,且北京有中高风险地区。出京政策 北京没有全面禁止出京,但有以下几类人员原则上不允许出京或需满足特定条件才能出京:确诊病例所在街道人员:近〖Fourteen〗、日通报确诊病例的街道人员不能出京,需严格执行疫情防控规定。
北京旅游政策已经放开,但近期去北京旅游仍有一定限制。具体限制如下: 中高风险地区人员:暂不允许进京。这类人员需要严格遵守疫情防控规定,不得擅自前往北京。 中高风险地区所在地级市内的低风险地区人员:非必要不进京。
北京市无中高风险地区。通过查询相关公开信息显示,截至2023年1月9日,近来,北京市无新增中高风险地区,全市均为低风险地区。风险区域解除,县、市、区全域实施常态化防控措施。
北京海淀区近来并没有被列为中高风险地区。虽然该区域内出现了一些确诊病例,但防疫措施采取了精准防控策略,高风险区通常仅限于个别单元。这意味着,除了涉及确诊病例的单元外,其他居民的生活和活动并未受到太大影响。精准防控策略旨在通过限制疫情传播范围,保护居民的正常生活秩序。
截至6月22日17时,北京已有4个高风险地区,涉及丰台区花乡(地区)乡、丰台区新村街道、大兴区西红门(地区)镇和大兴区黄村(地区)镇。这4个地区与新发地农产品批发市场距离较近,其中花乡(地区)乡为新发地批发市场所在地区。此外,北京还有39个中风险地区,共涉及10个区。

北京又有5个地区升级为中风险
〖One〗、北京又有5个街道升级为中风险,分别为东城区和平里街道、北新桥街道、丰台区长辛店街道、大兴区青云店镇、西城区白纸坊街道。近段时间前往北京需要注意,非必要尽量不要前往。
〖Two〗、北京市共有16个市辖区,147个街道、144个镇、33个乡、5个民族乡。这16个市辖区为:石景山、房山、通州、顺义、昌平、大兴、怀柔、平谷、延庆、密云、西城、海淀、朝阳、丰台、门头沟。北京市主城区为:丰台区、石景山区、海淀区、东城区、西城区、朝阳区。
〖Three〗、广州地处广东省中南部,珠江三角洲北缘,濒临南海,邻近香港、澳门,是中国通往世界的南大门,是粤港澳大湾区、泛珠江三角洲经济区的中心城市以及“一带一路”的枢纽城市。重庆 重庆,简称“渝”。
〖Four〗、中国地域的划分方式多样,主要分为经济带和行政区域两个角度。首先,从经济带角度看,中国被划分为三个区域:东部沿海地区,包括北京、天津、河北、辽宁、上海、江苏、浙江、福建、山东、广东、广西、海南,以及特殊经济区如重庆、大连、宁波、厦门、青岛和深圳,共计18个省、区、市。

北京东城区是什么风险
〖One〗、北京又有5个街道升级为中风险,分别为东城区和平里街道、北新桥街道、丰台区长辛店街道、大兴区青云店镇、西城区白纸坊街道。近段时间前往北京需要注意,非必要尽量不要前往。
〖Two〗、结论明确:北京东城区当前并不被视为疫情风险区域。根据最新的官方数据,截止2023年1月9日,该地区已被划分为常态化的防控管理区域,而非高风险地区。因此,居民无需过度担忧,可以正常进行日常生活,但请继续保持警惕并遵循相关的防疫措施。
〖Three〗、低风险。截志近来,北京市东城区没有高风险地区。北京市其他区有高风险地区共2050处,低风险地区共171处。
〖Four〗、不可以。截至近来2022年5月24日北京东城区疫情最新消息,该地区属于中风险区,而北京对中高风险区人员继续落实暂停进返京政策,所以东城区现在2022年5月24日是去不了的。
〖Five〗、低风险。微信搜索公众号北京本地宝,关注后在对话框回复风险可获取北京全国疫情风险等级查询入口、全国中高风险地区最新名单。截止2022年05月28日10时,北京共有中风险地区17处,高风险地区7处。

北京月坛街道疫情风险等级升为中风险是真的吗?
北京月坛街道疫情风险等级升为中风险是真的。6月11日,北京市西城区确诊1例病例。该病例家住西城区月坛街道西便门东大街。
月14日上午,北京市第115场新冠肺炎疫情防控工作新闻发布会通报,13日新增确诊病例36例,其中30例在丰台。丰台区花乡地区疫情风险等级升级为高风险地区。
年7月10日北京海淀区四季青解除中风险。2020年6月26日15时,北京市西城区月坛街道由中风险地区变更为低风险地区。海淀区四季青(地区)镇、昌平区回龙观街道升级为中风险地区。
据中国政府网疫情风险等级查询服务消息,截至6月19日15时,北京市又有1个街道升级高风险地区,为大兴西红门镇,2个街道升级为中风险地区,分别为西城区展览路街道、大兴区清源路街道。
北京丰台两个街乡被列中风险地区是真的。截至6月13日15时,国务院疫情风险等级查询系统显示,北京市丰台区西罗园街道和花乡地区被列为中风险地区。6月13日上午,北京市疫情防控新闻发布会通报,北京连续出现确诊病例。

北京新增1个高风险、6个中风险地区!APP
〖One〗、各个风险区的基本情况如下:朝阳区垡头街道垡头西里社区近14天累计报告5例本土确诊病例。朝阳区三间房乡艺水芳园社区近14天累计报告3例本土确诊病例。朝阳区南磨房乡南新园社区近14天累计报告3例本土确诊病例。朝阳区十八里店乡周家庄中路19院近14天累计报告4例本土确诊病例。
〖Two〗、截至6月16日18时,北京市共有1个高风险地区与22个中风险地区。高风险地区:北京市共有1个高风险地区,但具体地区名称未直接给出,需借鉴相关地图或官方通报了解详细信息。中风险地区:北京市共有22个中风险地区,分布在丰台区、西城区、东城区、海淀区、朝阳区、大兴区、房山区、石景山区。
〖Three〗、据中国政府网疫情风险等级查询服务消息,截至6月19日15时,北京市又有1个街道升级高风险地区,为大兴西红门镇,2个街道升级为中风险地区,分别为西城区展览路街道、大兴区清源路街道。

北京朝阳区是中风险还是低风险
北京朝阳区近来是低风险区。以下是相关内容的详细阐述:疫情防控有效:北京朝阳区采取了一系列严格的疫情防控措施,包括限制人员流动、加强社区管理、提高检测能力等,这些措施有效地控制了疫情的传播。新增病例数量低:朝阳区的新增病例数量已经连续多日保持在较低水平,符合低风险地区的标准。
北京朝阳回鞍山市不需要隔离。根据疾控中心有关于疫情防控的具体要求,北京市朝阳区属于低风险地区,实行常态化管理,可以自由出行。但需要注意的是,需持有北京健康宝绿码以及核酸检测报告的阴性证明。
北京朝阳区近来为低风险地区。北京朝阳区作为北京市的一个重要行政区,其疫情防控工作一直受到高度关注。根据最新的疫情防控数据和信息,北京朝阳区近来被划分为低风险地区。这一划分是基于该区域近期内无新增本土确诊病例或连续多日无新增病例,以及疫情防控措施得到有效执行等多个因素综合考虑的结果。

北京中风险地区清零
〖One〗、月16日,国务院客户端小程序的最新数据显示,北京市的最后一个中风险地区已经降级,这意味着北京市的中高风险地区已全部清零,全市均为低风险地区。这一消息令人振奋,标志着北京在疫情防控方面取得了显著成效。
〖Two〗、北京中风险地区清零,行程码已摘星,这意味着两点,第一北京的疫情得到了明显的控制,人们的生活基本上可以恢复到之前的状态;第二出入北京不用再被隔离,方便了很多人进出北京。
〖Three〗、截至4月21日24时,朝阳区酒仙桥街道二街坊近14天累计报告1例本土确诊病例,经市疾控中心评估,按照《北京市新冠肺炎疫情风险分级标准》,该地区自2022年4月22日起由中风险地区降为低风险地区。截至近来,北京市所有地区均为低风险地区。这意味着全市范围内已经没有中高风险地区,疫情形势得到了有效控制。
〖Four〗、以下是我的看法:市民们在出行的时候需要带好口罩,尽量不去人多的聚集区 虽然北京中风险地区已经摘星了,但是因为北京正在举办冬奥会,人员来往流动非常大,所以北京还是有再出现新冠病例的可能的。为了能够保护好自己和他人的安全,市民们在出行的时候,应该带好口罩,尽量不去人多的聚集区。
〖Five〗、截止2021年3月4日,不是高风险地区,已经清零。2021年2月9日召开的北京市新冠肺炎疫情防控工作新闻发布会获悉,北京市大兴区天宫院街道融汇社区调整为低风险地区。北京市中高风险地区“清零”,全市所有地区均为低风险地区。
〖Six〗、北京朝阳区是低风险地区。根据国务院客户端小程序信息,截至4月5日0时,北京市朝阳区疫情风险等级调整北京市朝阳区六里屯街道八里庄北里东社区由中风险地区调整为低风险地区。至此北京市风险地区清零,全市全域为低风险地区。
关于北京疫情风险更新到此分享完毕,希望能帮助到您。

标签: 疫情