本文摘要: 大家好,关于开封上牌疫情很多朋友都还不太明白,不过没关系,因为今天小编就来为大家分享关于开封疫情政府限行通知的知识点,相信应该可以解决大家的一些困惑和问题,如果碰巧可以解决您的问题,还望关注下本站哦,希望对各位有所帮助!
大家好,关于开封上牌疫情很多朋友都还不太明白,不过没关系,因为今天小编就来为大家分享关于开封疫情政府限行通知的知识点,相信应该可以解决大家的一些困惑和问题,如果碰巧可以解决您的问题,还望关注下本站哦,希望对各位有所帮助!
开封机动车检测业务询问电话(封开县机动车检测中心)
〖One〗、兰州鑫兴机动车检测公司位于兰州市永登县城关镇满城村四社,电话为0931-6818186,营业时间为星期一到星期五8:00至17:30。兰州宝福机动车辆检测中心坐落在兰州市七里河区黄峪乡王官营111号,电话为0931-2881189,营业时间为星期一到星期五8:00至17:30,周六8:00至16:00。
〖Two〗、大连机动车检测中心线:是大连市主要的车辆检测线之一,负责车辆的年检、尾气检测等,拥有先进的检测设备和专业的技术人员。大连市公安局交通警察支队车辆管理所检测线:隶属于大连市公安局的交通检测机构,主要负责车辆的安全技术检测和排放检测,确保上路车辆的安全性。
〖Three〗、三)小型、微型非营运载客汽车6年以内每2年检验1次;超过6年的,每年检验1次;超过15年的,每6个月检验1次;(四)摩托车4年以内每2年检验1次;超过4年的,每年检验1次;(五)拖拉机和其他机动车每年检验1次。营运机动车在规定检验期限内经安全技术检验合格的,不再重复进行安全技术检验。
〖Four〗、当车辆年审时,就要申领机动车环保标志了。首先要到当地的车辆尾气检测部门进行测量尾气。缴纳一定的费用(一般是100元左右)后即可进行尾气检测,合格后会给你尾气合格通知单。然后拿着尾气检测合格单,到车管所环保标志发放处申领环保标志。
〖Five〗、最佳答案 农安县鑫旭机动车检测有限公司在农安县农安镇铁西村5公里处。
〖Six〗、现场办理:各车管所大厅可办理机动车业务(如补换领机动车号牌、行驶证等)和驾驶证业务(如转入换证、补证等)。如需办理查验类业务(如新车入户等),需提前与当地车管所电话预约。此外,“五一”期间部分机动车检测机构为非营运小微型载客汽车提供检车服务。

开封鼓楼区关于1例新冠肺炎密接人员活动轨迹的通告
〖One〗、年12月30日,我区收到一名新冠肺炎确诊病例同车厢密切接触者王某某的行程协查信息,该人员已纳入集中隔离医学观察,核酸检测结果阴性。现将密切接触者王某某的活动轨迹公布如下:12月26日11时18分在金耀路省一监公交站乘坐8路公交车前往鼓楼广场,约20分钟到达行宫角站下车。
〖Two〗、寻找与密切接触者轨迹有交集人员的通告近日鼓楼区相继收到密切接触人员协查线索,现将其在我市城区内部分活动轨迹公布如下:密接1:2022年5月7日我区接到郑州确诊病例密切接触者王某的协查信息,王某已集中隔离管控,5月7日核酸检测结果阴性,近来无不适症状。
〖Three〗、开封市祥符区疫情防控指挥部办公室关于1例新冠肺炎密接人员活动轨迹的通告祥符区人员张某某12月26日与巴基斯坦籍阳性人员R某同车,近来张某某已隔离,现将张某某的主要活动轨迹通告如下:12月26日早8时52分,张某某乘坐高铁G1900列车05车10座从洛阳龙门站,于9时52分到达开封北站。
〖Four〗、年5月4日,开封市城乡一体化示范区疫情防控指挥部接到郑州市郑东新区疾控中心关于新冠肺炎确诊病例的密切接触者尹某某、张某某2人在我区活动的协查函,近来2名密接无不适症状,核酸检测结果为阴性。
〖Five〗、根据河南省卫生健康委及开封发布消息:2022年10月23日0—24时,开封新增本土无症状感染者1例,详情如下:关于我市新增1例新冠肺炎初筛阳性活动轨迹的通告昨日,我市在重点人员核酸检测中发现1例初筛阳性。现将主要轨迹公布如下:郭某,男,46岁。住址:龙亭区桃园新村1号楼。

开封关于鼓楼区等4个区开展新冠病毒核酸检测的通告(2022年7号)_百度...
〖One〗、通过查询相关资料显示,2022年8月7号开封市鼓楼区明天还用做核酸。根据2022年开封市防疫办官方网站发布的通告可知,2022年8月7号开封市鼓楼区明天还用做核酸,每天都要做。
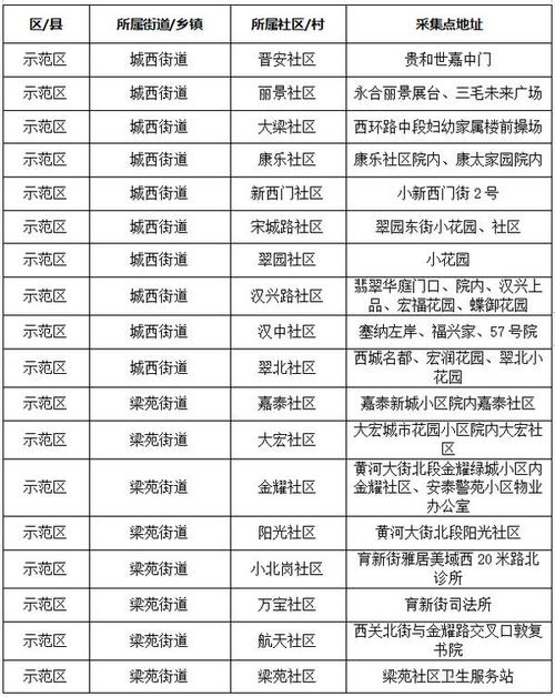
〖Two〗、采样对象城乡一体化示范区、龙亭区、鼓楼区、顺河回族区、禹王台区辖区内所有居民,包括本地常住人口、暂住人口、外籍人口、外来人口等。采样地点请居民按照街道、村、工作人员的组织安排,到居住地附近设立的采样点有序参加采样。注意事项开展全员核酸检测当日,常态化核酸采样点原则上暂停服务。
〖Three〗、示范区、龙亭区、顺河回族区、鼓楼区、禹王台区3月23日前完成;杞县、尉氏县、通许县、祥符区、兰考县3月24日前完成。注意事项此次工作为核酸检测信息预登记,广大市民可以随时随地在家里、在工作岗位上、在路途中进行登记。请予以积极配合。
〖Four〗、寻找与密切接触者轨迹有交集人员的通告近日鼓楼区相继收到密切接触人员协查线索,现将其在我市城区内部分活动轨迹公布如下:密接1:2022年5月7日我区接到郑州确诊病例密切接触者王某的协查信息,王某已集中隔离管控,5月7日核酸检测结果阴性,近来无不适症状。
〖Five〗、年4月27日2022年3月15日,开封市疫情防控指挥部办公室发布的最新消息:开封市新冠肺炎疫情防控指挥部办公室关于近期疫情防控管理有关事项的通告近期,国内疫情呈现点多、面广、频发态势,疫情防控形势愈加严峻复杂,截至3月15日12时,全国现有17个高风险地区、305个中风险地区。
〖Six〗、_采样时间2022年10月27日上午6:30-9:30。_采样对象城乡一体化示范区、龙亭区、鼓楼区、顺河回族区、禹王台区辖区内所有居民,包括本地常住人口、暂住人口、外籍人口、外来人口等。_采样地点请居民按照街道、村、工作人员的组织安排,到居住地附近设立的采样点有序参加采样。

开封防疫询问电话
开封防疫中心电话24小时电话是0371-22917886。开封各县区疫情防控指挥部询问电话一览:市级:12320/0371-22917886。兰考县:0371-26985266。杞县:0371- 28899056。通许县:0371- 24850096。尉氏县:0371- 27990294。祥符区:17698256870。鼓楼区:0371- 22338286。龙亭区:0371- 22717994。
开封防疫中心电话24小时电话是0371-22917886。开封各县区疫情防控指挥部询问电话一览:市级:12320/0371-22917886。兰考县:0371-26985266。杞县:0371-28899056。通许县:0371-24850096。尉氏县:0371-27990294。祥符区:17698256870。鼓楼区:0371-22338286。龙亭区:0371-22717994。顺河回族区:0371-22397357。
入汴提醒:报备要求 市域外入(返)汴人员须提前通过“支付宝-豫事办-来(返)豫报备系统”等方式,向目的地村(社区)或单位进行报备。
开封疫情防控办电话号码0371-23856262。疫情防控最新政策:科学精准划分风险区域。按楼栋、单元、楼层、住户划定高风险区,不得随意扩大到小区、社区和街道等区域。不得采取各种形式的临时封控;进一步优化核酸检测。不按行政区域开展全员核酸检测,进一步缩小核酸检测范围、减少频次。
旅居史的来(返)汴人员,应主动报告居住地所在社区(村),配合落实“三天两检”等相关措施。本政策自2022年7月15日零时起执行,以上措施将根据我市疫情形势进行动态调整。
如有疑问,请拨打开封市疫情防控热线询问电话:12320拓展资料及时主动报备。“五一”期间,所有入汴人员须提前3天向目的地社区或单位报备,抵汴后及时向社区或单位报告。

开封从几号开始疫情无新增
开封从9月18号开始疫情无新增。截止于2022年9月19日,通过查询相关资料显示,开封新冠肺炎疫情情况日常通报,截止09月18日0-24时,开封无新增本土确诊病例。
开封最新消息是于2022年11月1日解封。根据相关信息查询结果显示,开封最新消息是于2022年11月1日解封。截止于2022年11月10日,开封已经连续17天无新增病例,属于常态化防控区域,防疫管控措施要求是48小时核酸,进入开封需要提前报备。
年6月。通过查询相关资料显示:河南省2022年疫情于2022年6月开始,截止2022年9月1日,该河南省新增本土确诊病例5例(洛阳市汝阳县2例;另有3例无症状感染者转确诊病例,开封市尉氏县1例、禹王台区1例,郑州航空港经济综合实验区1例)。
年11月11日0—24时,开封新增本土无症状感染者2例,详情如下:杞县关于在重点人群核酸检测结果异常人员的情况通告11月10日,我县在重点人员核酸检测中发现2名核酸检测结果异常人员。接报后,市、县立即启动应急机制,迅速开展流调溯源,重点人群落实管控措施,各项工作有序进行。

2022受疫情影响开封府景区暂停开放
按照市文化广电和旅游局《关于全市文旅行业应对当前疫情的紧急通知》要求,为避免人员聚集引发交叉感染,全力配合做好我市疫情防控工作。开封府景区决定:自2021年11月5日起暂停开放,恢复开放时间另行通知,请随时关注景区公众号消息。通过网络购票的游客朋友可通过原付款渠道进行退款,敬请谅解。
按照开封市新冠肺炎疫情防控指挥部办公室《关于进一步加强疫情防控工作的通告》(2022年2号)要求,为避免人员聚集引发交叉感染,全力做好疫情防控工作,开封府景区自2022年1月6日起暂停开放,恢复开放时间另行通知,请随时关注景区公众号消息。通过网络购票的游客朋友可通过原付款渠道进行退款,敬请谅解。
郑开旅游年票、郑州旅游年卡使用延长2个月从郑开旅游年票管理办公室及郑州市旅游年卡管理办公室获悉,受疫情防控影响,郑州市、开封市多家旅游景区自2022年10月中旬陆续暂停营业。在落实好常态化疫情防控措施的基础上,各景区于12月初陆续恢复开放。
开封包公祠闭园公告尊敬的游客朋友们:根据疫情防控工作需要,为避免人员聚集引发交叉感染,切实保障广大人民群众的身体健康与生命安全,开封包公祠景区将于8月5日起暂时闭园,恢复开放时间另行通知,敬请您的理解、支持和配合。
但由于国内疫情严峻,开封政府不得不采取相应措施关闭公园。详情请看下文。闭园公告根据市文化广电旅游局《关于全市文旅行业应对当前疫情的紧急通知》的要求,为避免人员聚集造成交叉感染,全力配合我市疫情防控工作。丰福景区决定2021年11月8日起暂停开放,开放时间另行通知。
闭园公告按照市文化广电和旅游局《关于全市文旅行业应对当前疫情的紧急通知》要求,为避免人员聚集引发交叉感染,全力配合做好我市疫情防控工作。开封府景区决定:自2021年11月8日起暂停开放,恢复开放时间另行通知,请随时关注景区公众号消息。通过网络购票的游客朋友可通过原付款渠道进行退款,敬请谅解。
OK,本文到此结束,希望对大家有所帮助。
