本文摘要: 大家好,感谢邀请,今天来为大家分享一下今年肺炎疫情的问题,以及和今年的肺炎的一些困惑,大家要是还不太明白的话,也没有关系,因为接下来将为大家分享,希望可以帮助到大家,解决大家的问题,下面就开始吧!今年疫情情况怎么样?〖One〗、北京疫情最新情况整体平稳。
大家好,感谢邀请,今天来为大家分享一下今年肺炎疫情的问题,以及和今年的肺炎的一些困惑,大家要是还不太明白的话,也没有关系,因为接下来将为大家分享,希望可以帮助到大家,解决大家的问题,下面就开始吧!
今年疫情情况怎么样?
〖One〗、北京疫情最新情况整体平稳。以下是具体情况:疫情形势:近期,北京疫情形势整体保持平稳。防控措施:政府持续加强防控措施,包括对重点区域和人群的监测与管理,严格执行健康码、行程码查验制度,并积极推广疫苗接种,以提高群体免疫水平。
〖Two〗、朝鲜近来未发现新冠病毒确诊病例,疫情防控形势相对平稳。检测情况 根据世界卫生组织(WHO)发布的报告,朝鲜已对2万多人次进行了新冠病毒检测。这一数字显示了朝鲜在疫情防控方面的积极态度和努力。特别是在本月8日至14日期间,朝鲜对678名居民进行了检测,所有检测结果均为阴性。
〖Three〗、北京疫情现在形势稳定,未发现本地新增确诊病例。具体情况如下:疫情现状:截至2023年6月3日,北京市的新冠肺炎疫情防控形势总体稳定,已经连续数百天未发现本地新增确诊病例。
〖Four〗、疫情现状:截至9月14日,云南省没有新的本地确诊病例,已确诊的病例均为境外输入,且其中1例已出院。所有病例都在指定医疗机构隔离观察中。防控措施:官方已经采取了积极措施应对疫情,包括对奥星世纪小区的封闭管理和全民核酸检测。这些措施反映了当地政府对疫情控制的严谨态度和对市民健康的重视。
〖Five〗、郑州被通报随意静默封城代替管控,近来疫情最新情况如下:郑州疫情管控问题被通报 郑州近期被国务院联防联控机制通报,指出其存在随意将限制出行范围由中高风险地区扩大到其他地区,以静默封城代替管控的问题。这一问题引发了群众较多反映和投诉,显示出在疫情防控工作中需要更加科学和精准的措施。

今年以来,国内新冠肺炎疫情多点散发,中国经济自信从何而来?
〖One〗、中国经济的自信来源于有关部门的英明指导,有关部门在发现问题之后,立即出台政策,采取聚焦重点区域行业和企业以点带链,以链带面的方式,确保产业链供应链稳定畅通,保障人民群众的生活不受影响。
〖Two〗、其一,中国经济处于稳步复苏之中。投资、消费、出口是拉动经济增长的三驾马车。11月出口增速创下历史新高,表明出口对中国经济的拉动力十分明显,未来一段时间有望继续保持。其二,中国疫情防控维持向好态势。
〖Three〗、中国面临的困难和挑战第一,新冠肺炎疫情不确定性仍然较大。近来全球疫情形势仍严峻,中国也出现多点散发病例和多地局部聚集性疫情。第二,世界经济形势仍然复杂严峻。多国疫情防控隔离措施收紧,产业链、供应链断裂风险仍将增加。
〖Four〗、2020年我国经济逐季改善,在全球主要经济体中唯一实现经济正增长,经济实力迈上新台阶。 2021年我国经济持续改善,以国内大循环为主体、国内世界双循环相互促进的新发展格局在逐步形成。 从增长结构来看,2021年我国经济增长持续改善,结构继续优化。
〖Five〗、”自新冠肺炎疫情发生以来,中国就努力在危机中育新机、于变局中开新局,经济回暖气息已经被世界社会所感受到。除世界银行外,世界评级机构穆迪投资者服务公司日前也更新其全球宏观展望报告,把今年中国经济增长预期从1%上调至9%。
〖Six〗、报告显示,在经历了2020年一季度经济严重下滑的挫折后,中国的经济发展在二季度及时拉住了刹车,到下半年,经济复苏趋势愈渐明显。对于经济下滑的原因,最主要的原因在于新冠肺炎疫情的影响,自2020年的元旦至春节期间,我国都笼罩在新冠肺炎的快速传播阴影当中。

中国疫情最严重的三个省
〖One〗、疫情最严重的三个省是湖北省、广东省和河南省。湖北省是疫情爆发的中心地带,尤其是武汉市。这里最初出现了大量病例,并迅速成为全国乃至全球关注的焦点。湖北省的疫情严重程度与武汉市的华南海鲜市场有关,这里被认为是病毒传播的源头之一。随后,湖北省及武汉市采取了严格的封城措施,以遏制病毒的传播。
〖Two〗、江苏省是近来全国疫情最为严重的省份之一。根据最新的中高风险区域名单,江苏省拥有2个高风险地区和50个中风险地区。8月1日,江苏新增40例本土确诊病例,其中11例为轻型,29例为普通型。同时,新增2例本土无症状感染者,以及3例境外输入确诊病例。
〖Three〗、当前,疫情最严重的三个省份分别是江苏、云南和河南。 以江苏省为例,根据现有数据,该省近来有两个高风险地区和50个中风险地区。 2021年8月1日,江苏新增本土确诊病例40例,其中11例轻型,29例普通型;新增本土无症状感染者2例。
〖Four〗、至于近来哪个省市疫情最严重,数据显示江苏、云南和河南是疫情较为严重的三个省份。 以江苏省为例,曾一度出现高风险地区和众多中风险地区,但随着时间的推移,疫情已经得到缓解。

今年新冠肺炎疫情蔓延,全球脱钩的速度呈现怎样的状态?
〖One〗、4月15日将是印度流行病发展的节点,巴西卫生系统可能面临4月崩溃的风险,警惕非洲流行病的蔓延甚至逆转出口,南非可能已感染了60%-70%的人口。
〖Two〗、新冠肺炎疫情对经济全球化产生了重大影响,主要体现在以下几个方面:全球贸易受到严重冲击:疫情导致贸易活动减少,贸易额下降。大量的贸易商品无法正常运输,全球供应链受阻。全球投资环境恶化:疫情蔓延改变了许多地区的投资环境。投资者信心降低,全球投资总额出现下降。
〖Three〗、新冠疫情的持续蔓延:新冠疫情的爆发导致全球经济不确定性增加,投资者信心受挫,进而引发债市抛售。下跌幅度惊人:据报告显示,全球债券市场的下跌幅度已经超过了2008年金融危机时的水平,显示出此次抛售潮的严重性。市场恐慌情绪:新冠肺炎疫情的爆发加剧了市场恐慌情绪,投资者纷纷抛售债券以规避风险。
〖Four〗、年,世界经济遭遇了突如其来的挑战。新冠肺炎疫情在全球范围内蔓延,对各国人民的生命健康构成了严重威胁,同时也给全球贸易带来了前所未有的冲击。世界贸易组织预测,受疫情影响,今年全球贸易可能会缩水13%到32%。

中国至今累计新冠肺炎确诊人数是多少?
截至2023年1月5日,全球新冠肺炎累计确诊病例已达到39亿例,累计死亡人数为6,617,281人,全球病死率约为1%。
到2023年1月5日,全球新冠肺炎累计确诊病例达到39亿例,累计死亡人数为6,617,281人,病死率约为1%。
截止2021年3月4日24时,据31个省(自治区、直辖市)和新疆生产建设兵团报告,累计报告确诊病例89952例。现有确诊病例178例(其中重症病例1例),累计治愈出院病例85138例,累计死亡病例4636例,现有疑似病例2例。累计追踪到密切接触者980117人,尚在医学观察的密切接触者4440人。
截至2020年3月31日17时,我国新型冠状病毒肺炎累计确诊病例为82,599例,累计治愈76,233例,累计死亡病例为3,314例。 同时,国外确诊病例累计达到706,748例,累计治愈93,430例,累计死亡34,519例。 随着新冠病毒在全球范围内的扩散,确诊病例和死亡病例数可能会继续上升。
中国疫情总人数现在已经超过了60万人,近来每天还在2万的速度增加,疫情形式非常严峻,不能松懈。
据有关方面统计,截止到近来我国新冠肺炎的人数为九百二十七万多人。

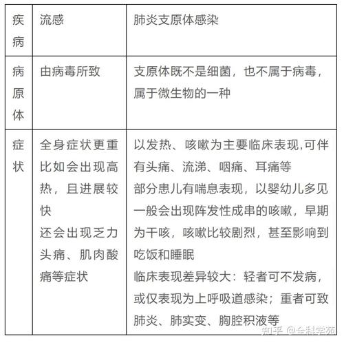
今年支原体肺炎高峰期是几月到几月,为什么今年支原体肺炎这么严重
〖One〗、支原体肺炎是最近一段时间比较流行的疾病,很多小孩子和老年人都感染了支原体肺炎。支原体肺炎全年都可能会感染,但是它的高发期一般是在每年的8月-12月份,尤其是11月份会达到高峰期。
〖Two〗、根据北京疾控的指示,支原体肺炎的高发期主要在每年的8月至12月,其中11月份通常会达到高峰。这一时期的天气、气温、湿度等因素为支原体的生长和繁殖提供了适宜的条件。为什么今年的支原体肺炎如此严重? 气候因素:今年夏季,我国南方地区经历了长时间的高温高湿天气。
〖Three〗、第三,在所有的被支原体感染的人群当中,只有5%到10%的患者可能发展成肺炎,正是由于这种低发病率,使人们在反复接触中获得一定的免疫力。
〖Four〗、支原体肺炎属于一种呼吸道传染性疾病,是由肺炎支原体感染而引起的。有专家表示,该病的高发期是每年的8-12月,通常会在11月达到比较高峰。因此,建议日常要做好防护措施,注意个人卫生,尽量避免去人多密集或空气流动较差的场所。平时要积极参加锻炼,提高身体素质与抗病能力,从而有助于降低疾病的发生率。
〖Five〗、各地儿科爆满,肺炎支原体感染患儿也比往年要多,拿北京举例,往年一般11月份会达到肺炎支原体的感染高峰,而今年,高峰期很可能持续到寒假。今年肺炎支原体感染发生时期提前了,多地早于8月出现就诊高峰,北京、上海、广东等地接诊患儿中感染肺炎支原体的比例较高,多地医院儿科病区已满负荷运转。
〖Six〗、今年肺炎支原体感染情况严重的原因:流行季节的影响:今年是肺炎支原体感染的流行季节,通常每3至7年会出现一次地区性流行。儿童抗体免疫力逐渐消失:由于长期缺乏与肺炎支原体的接触,儿童的抗体免疫力逐渐减弱,使得肺炎支原体更容易感染。

对于入境人员隔离时间
境外输入人员下飞机后会立即开始隔离。具体安排如下:专业安排与护送:境外输入人员抵达机场后,会立即受到当地政府的专业安排,由统一的车辆和工作人员护送至指定的集中隔离点。隔离期计算:隔离期从入境的那一刻开始计算,通常为14天。
国家对于入境人员的隔离要求明确,即从抵达目的地的次日算起,例如,如果某人于1号抵达,那么隔离期从2号开始,持续14天。在此期间,若未出现任何疑似症状,隔离期自然结束。居家隔离期间,个人需要注意的事项包括:首先,保持室内环境的清洁卫生至关重要。
入境人员的集中检疫医学观察时间由原来的14天缩短至7天,居家健康监测时间由7天缩短至3天。 核酸检测措施也有所调整。入境人员在集中检疫医学观察期间,需在第14天进行核酸检测,采用鼻咽拭子采集样本。解除检疫前需进行双采样双检测。 密切接触者的检疫控制措施也有所变化。
文章到此结束,如果本次分享的今年肺炎疫情和今年的肺炎的问题解决了您的问题,那么我们由衷的感到高兴!
