本文摘要: 其实总关全球疫情的问题并不复杂,但是又很多的朋友都不太了解全球疫情总体情况,因此呢,今天小编就来为大家分享总关全球疫情的一些知识,希望可以帮助到大家,下面我们一起来看看这个问题的分析吧!疫情防控总策略总方针当前新冠疫情防控“总策略”“总方针”和“总要求”:总策略是外防输入,内防反弹。
其实总关全球疫情的问题并不复杂,但是又很多的朋友都不太了解全球疫情总体情况,因此呢,今天小编就来为大家分享总关全球疫情的一些知识,希望可以帮助到大家,下面我们一起来看看这个问题的分析吧!
疫情防控总策略总方针
当前新冠疫情防控“总策略”“总方针”和“总要求”:总策略是外防输入,内防反弹。总方针是动态清零。总要求是坚定信心、同舟共济、科学防治、精准施策。管理篇什么是“四早”措施?“四早”措施是指:早发现、早报告、早隔离、早治疗。
外防输入,内防扩散。实行早发现、早报告、早隔离、早治疗措施。实行严格的人员流动限制和分区管理。严格执行重点人群的防控措施。实施有效的隔离措施和医疗保障。注重科学防控,精准施策。加强世界合作和交流,共同应对全球疫情挑战。详细解释如下:外防输入,内防扩散。
坚决遏制疫情蔓延势头、坚决打赢疫情防控阻击战。坚定信心、同舟共济、科学防治、精准施策。疫情防控四方责任内容是在疫情期间,全面落实属地,部门,单位,个人的四方责任,建立全社会共同防控体系。各地政府主要负责人对属地防控工作负总责。对辖区内的疫情防控工作进行督促检查,确保防控工作不留死角。
坚决遏制疫情蔓延势头、坚决打赢疫情防控阻击战。总要求:坚定信心、同舟共济、科学防治、精准施策。策略:只有集中力量把重点地区的疫情控制住了,才能从根本上尽快扭转全国疫情蔓延局面。要重点抓好防治力量的区域统筹,坚决把救治资源和防护资源集中到抗击疫情第一线,优先满足一线医护人员和救治病人需要。
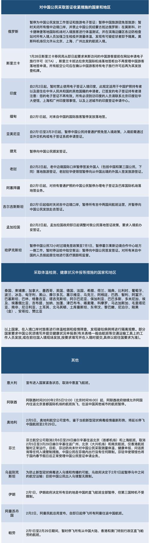
中国是否因奥密克戎毒株进一步采取边境管控?
中国一直密切关注全球疫情变化,对来华人员采取科学必要的防疫措施,并保持动态调整。全球新冠变异病毒Omicron株的总体风险水平非常高。中国正处于动态清理战略赢得的战略机遇期,正在加快建设下一阶段抗药性正常化所需的科学支撑,包括形成足以支持世界开放的有效疫苗和药物储备,以及公共卫生和医疗资源的储备。
我觉得防控新冠病毒并不是一个国家的事情,奥密克戎本身作为新冠病毒变异能力最强的毒株,大家需要用更为认真的态度来对待奥密克戎。对于部分国家和地区来讲,这些地方根本就没有意识到防空疫情的重要性,我觉得这才是新冠病毒和奥密克戎始终没有办法得到控制的直接原因。
前期国务院联防联控机制综合组在全国部分口岸城市开展了新冠肺炎疫情防控措施优化试点研究工作,发现奥密克戎变异株平均潜伏期进一步缩短,多为2-4天。同时,绝大部分都能在7天内检出。
奥密克戎毒株已经在19个国家和地区被发现,这表明其全球传播的风险正在增加。这种广泛的传播可能导致更多的感染和疫情爆发。疫情防控压力加大:随着奥密克戎毒株的扩散,各国和地区的疫情防控压力将进一步加大。需要采取更加严格的防控措施,包括加强边境管控、提高检测能力、加强疫苗接种等,以遏制疫情的蔓延。
为应对奥密克戎毒株的传播,全球多地加强了边境防疫管控,这直接影响了世界机票的销售。边境管控措施可能包括限制航班数量、加强旅客检测和隔离要求等,这些措施都减少了人们对世界旅行的需求。
在发现疫情之后,哈尔滨当地立即对感染者的溯源和密切接触者进行排查,同时加强了对周边地区的管控,迅速开展对重点区域和核酸检测的处置措施。当地对此次发现的奥密克戎变异毒株BA.2分支非常重视,为了快速的控制住疫情,当地采取了不少防疫措施。

请问哪里可以查询到全球关于新冠疫情动态?
〖One〗、凤凰网 汇集世界新闻媒体关于新冠疫情的最新报道和分析,提供深度新闻解读和专家观点。佰阅 结合地图和数据,展现全球疫情的地域分布和传播趋势,帮助用户直观了解疫情热点。新型冠状病毒疫情数据可视化 通过图表和图形化展示疫情数据,让公众一目了然地了解全球疫情状况,包括病例增长、死亡病例等。
〖Two〗、分析网站结构 丁香园网站每天更新最新疫情数据,数据以表格形式呈现,适合爬取。 使用Python进行数据抓取 步骤如下:使用SPSSPRO客户端打开Notebook。导入所需Python库。设置URL和headers以模拟浏览器行为。解析网页,提取所需数据字段信息。编写循环,重复执行数据抓取操作。汇总数据并保存。
〖Three〗、全国新冠肺炎疫情的详细数据可以通过微信进行查看。具体步骤如下:登录微信:在手机上登录个人的微信账号。进入支付页面:点击微信右下角的“我”,然后在打开的页面中点击“支付”选项。选取医疗健康:进入微信个人支付详情页面后,点击“医疗健康”选项。
〖Four〗、打开百度疫情地图网站(https://voice.baidu.com/act/newpneumonia/newpneumonia),进入页面后可以看到全球疫情地图和数据统计。在地图上可以选取查看各个国家和地区的疫情数据,点击对应的国家或地区可以查看该地区的累计确诊病例数、死亡病例数和治愈病例数等。
〖Five〗、中华人民共和国国家卫生健康委员会”官方网站。打开卫健委官方网站,点击官方网站主页顶部“疫情防控板块”的“点击进入”进入相应栏目。在疫情防控板块页面我们可以看到有“疫情通报”、“防控动态”等公告信息。在“疫情通报”专栏下点击相应日期的通报,就可以查看该日的疫情动态数据了。

全球疫情结束时间
〖One〗、然而,全球范围内的疫情结束时间是在2023年1月30日,世界卫生组织(WHO)宣布新冠疫情不再构成“世界关注的突发公共卫生事件(PHEIC)”,这通常被视为全球疫情结束的标志。
〖Two〗、总的来说,虽然各国疫情结束的具体时间可能有所不同,但全球范围内的疫情在2022年底至2023年初逐渐得到了控制,并开始向结束过渡。这一过程中,各国的防控措施、疫苗接种以及民众的配合都发挥了重要作用。
〖Three〗、全球疫情预计在什么时间结束各个国家的专家以及相关的组织的预测都是不太一样的,有些专家所预测的时间就是可能在2023年会结束,最晚的时间就是2024年,然后相关的一些国家的专家则是预测疫情会在2022或者是2023年会结束。
〖Four〗、年5月5日,世界卫生组织宣布,新冠疫情不再构成“世界关注的突发公共卫生事件” ,这在一定程度上可视为全球疫情大流行阶段的一个重要节点,标志着疫情对全球的紧急威胁状态基本结束。
〖Five〗、全球疫情的结束时间无法精确预测,但根据历史经验,可能在1至3年内结束。然而,病毒基因并不会彻底消失,未来可能再次突变并卷土重来。
〖Six〗、疫情反复出现,近来尚无明确预测其彻底消失的时间。 专家预测,若全球各国加强疫情防控工作,疫情可能在6至8个月内得到控制。 也有观点认为,疫情可能在今年年底结束,或者在2024年得到解决。 尽管疫情已持续三年多,但仍有国家面临疫情挑战。

全球疫情动态【5月10日】:BioNTech设立新加坡国元证券股票区域总部...
全球疫情动态【5月10日】如下:全球疫情概况:确诊病例:全球新冠肺炎确诊病例已上升至158,429,842例。逝世病例:逝世病例达到3,294,966例。重点地区疫情:欧洲:多国疫情局势持续动摇,法国、西班牙、英国、意大利、德国等国的确诊病例数维持在近期水平方位动摇。
申万巴黎净值与全球疫情动态无直接关联。全球疫情动态方面,9月20日的主要信息如下:全球疫情概况:全球新冠肺炎确诊病例已上升至228,635,141例,逝世病例上升至4693785例。美国、印度、巴西等新兴市场和法国、意大利、英国等欧洲国家的疫情增速虽然有所回落,但新增数量仍处于较高水平。
全球取消疫情相关入境限制的国家名单汇总(更新至2022年8月)-签证资讯...
联合国世界旅游组织(UNWTO)最新发布的《世界旅游晴雨表》显示,今年前5个月,世界旅游强劲复苏,全球世界旅客数量达到5亿人次,是去年同期的3倍多(221%),恢复到2019年疫情前水平的近一半(46%)。 截至近来,全球已有79个国家和地区取消了所有关于新冠疫情设置的入境限制,其余国家也基本都对已接种疫苗者免隔离开放。
埃及于2022年6月17日宣布,取消了与新冠疫情相关的所有入境限制。 这一决定意味着,旅客不再需要提供新冠疫苗接种证明或48小时内的核酸检测阴性结果。 同样,埃及的入境口岸也将不再进行快速核酸检测。 6月16日,埃及总理穆斯塔法·马德布利主持了埃及流行病管理比较高委员会会议。
入境政策从2022年3月18日凌晨四点开始,所有入境英国的旅客,无论是否接种过新冠疫苗,都不再需要任何形式的新冠病毒检测,入境后也无需隔离,并且不再需要填写旅客定位表,完全恢复到疫情前的开放政策。
互免普通护照签证的国家(18个):包括阿联酋、巴巴多斯、巴哈马、波黑、多米尼克、厄瓜多尔、斐济、格林纳达、马尔代夫、毛里求斯、圣马力诺共和国、塞舌尔、塞尔维亚、汤加、白俄罗斯、卡塔尔、亚美尼亚和苏里南。
比利时宣布取消入境限制 比利时,作为申根区的一员,于2022年5月23日起,废除了与新冠疫情相关的所有入境限制。这意味着来自欧盟以外地区的非必要旅行不再被禁止,且不再要求提供疫苗接种证明、康复证明或核酸检测阴性结果。
关于总关全球疫情和全球疫情总体情况的介绍到此就结束了,不知道你从中找到你需要的信息了吗 ?如果你还想了解更多这方面的信息,记得收藏关注本站。
