本文摘要: 大家好,今天给各位分享iphone6和6s和6p的区别的一些知识,其中也会对6s跟6p哪个更好进行解释,文章篇幅可能偏长,如果能碰巧解决你现在面临的问题,别忘了关注本站,现在就马上开始吧!苹果6和6s和6p哪个好在使用体验方面,苹果6和6p的使用感受比6s和6sp的弱一些。
大家好,今天给各位分享iphone6和6s和6p的区别的一些知识,其中也会对6s跟6p哪个更好进行解释,文章篇幅可能偏长,如果能碰巧解决你现在面临的问题,别忘了关注本站,现在就马上开始吧!
苹果6和6s和6p哪个好
在使用体验方面,苹果6和6p的使用感受比6s和6sp的弱一些。苹果6和6p的软硬件结合并不尽如人意,导致用户体验不够流畅,而且存在卡顿的现象。虽说6s和6sp的性能相比要更好一些,但是由于系统升级等原因可能会存在一些问题,因此如果对于使用体验比较看重的用户,建议选取较新的机型。
综上所述,三款手机各有优缺点。如果您注重性能和摄像头的品质,那么iPhone 6s可能是更好的选取。如果您更注重电池寿命和大屏幕,那么iPhone 6 Plus可能更适合您。而如果您希望在保持手机性能的同时控制成本,那么iPhone 6可能是一个不错的选取。在做出决策之前,请仔细考虑您的需求和预算。
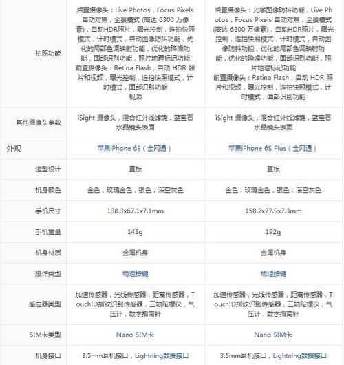
屏幕尺寸不同。iPhone6s7英寸,iPhone6 Plus是5英寸 电池容量不同。iPhone6s电池容量为2915mAh,iPhone6 Plus的电池容量为2900mAh 内存不同。iPhone6s内存为2G,。iPhone6p内存为1G 摄像头像素不同。6s前置500W像素后置1200W像素。
在苹果6和苹果6s之间做出选取时,6s显然是更优的选取。6s的CPU性能相比6提升了约40%,这意味着在处理复杂任务时,6s能更快地响应。此外,6s的运存是6的两倍,这使得它在同时运行多个应用时表现更加出色,流畅度更高。
购买6S或6S Plus无疑是更好的选取,它们拥有更大的屏幕,更长的电池续航时间,光学防抖功能,支持横屏操作,以及单手操作的便利性,这些都是6和6 Plus所不具备的。因此,从性价比角度来看,6S或6S Plus无疑更为出色。我们专注于银行中的黄金、白银和原油投资,通过手机即可轻松操作。

苹果6plus和6s的区别是什么呢?
屏幕尺寸不同。iPhone6s7英寸,iPhone6 Plus是5英寸 电池容量不同。iPhone6s电池容量为2915mAh,iPhone6 Plus的电池容量为2900mAh 内存不同。iPhone6s内存为2G,。iPhone6p内存为1G 摄像头像素不同。6s前置500W像素后置1200W像素。
屏幕尺寸不同:iPhone 6s拥有7英寸的显示屏,而iPhone 6 Plus则配备了5英寸的显示屏。 电池容量差异:iPhone 6s的电池容量为2915mAh,而iPhone 6 Plus的电池容量为2900mAh。 内存差异:iPhone 6s配备了2GB的内存,而iPhone 6 Plus则使用了1GB的内存。
iPhone 6s与iPhone 6s Plus之间的主要差异在于屏幕尺寸。尽管两者在其他功能上大致相同,但在配置上,iPhone 6s配备了64位苹果A9处理器,采用新的晶体管架构,号称比A8处理器快70%,GPU性能提升90%,分别达到了“桌面级别”和“主机级别”。内置的M9动作协处理器,使得Siri能够被随时唤醒,无需插电。

苹果6和6s有什么区别?
〖One〗、外观尺寸不同,iphone6 的外观尺寸为131 x 67 x 9mm(7英寸),iphone6s的外观尺寸为151 x 78 x 1mm(5英寸)。苹果给iPhone6s的后盖下方添加了一个“s”标识。
〖Two〗、苹果6和6s的主要区别如下:外形与尺寸:外形:苹果6与6s在外形上基本保持一致,没有明显的差异。尺寸:苹果6s的机身尺寸略有增加,但这一变化并不显著。背部标识:苹果6s在背面的iPhone字样下方多了一个“S”,这是6s独有的标志,用于区分前代产品。
〖Three〗、苹果6和苹果6S的主要区别如下:外观设计:苹果6S:采用了7000系列铝金属材质,使得机身更加坚固耐用,同时机身厚度和重量略有增加。苹果6:采用铝金属机身,相对轻薄,但强度稍逊于6S。摄像功能:苹果6S:配备了1200万像素的主摄像头和500万像素的前置摄像头,支持4K视频拍摄,拍照和视频录制效果更佳。
〖Four〗、苹果6和6s的主要区别如下:外观与材质:厚度与重量:苹果6s的机身厚度比苹果6厚了0.2毫米,重量重了14克。颜色选取:6s增加了玫瑰金色选项。硬度提升:6s的机身硬度更高,相比6更不容易变弯。处理器与内存:处理器:6s搭载了全新的苹果A9双核处理器,而6搭载的是苹果A8处理器。
〖Five〗、苹果6和6s的主要区别如下:外观设计与材质:iPhone6s采用了硬度更高的铝金属机身,相比iPhone6在耐用性上有所提升。iPhone6s新增了玫瑰金色选项,为用户提供了更多选取。性能提升:iPhone6s搭载了全新的苹果A9双核处理器,相比iPhone6在性能上提升了70%。

肉眼怎么区分苹果〖Six〗、6s、6P、6SP?
〖One〗、如果是粉色玫瑰金的一定是6s或者6s plus,因为6和6 plus没有粉色。可以从手机背面的标志来区分,如图是iphone6和6plus的背面外观。如图是iphone6s,可以看到“iPhone”字母下面多了一个“s”,iphone 6s plus同样也有。
〖Two〗、肉眼区分苹果6s、6P、6SP的方法如下:最直接的区别在于手机的颜色和屏幕尺寸。颜色:苹果6和6P没有粉色玫瑰金选项,而6s和6sP则有。因此,如果遇到粉色玫瑰金的iPhone,可以立即判断为6s或6sP。屏幕尺寸:苹果6和6s采用7英寸屏幕,而6P和6sP则采用5英寸屏幕。
〖Three〗、首先是机身尺寸和材质的不同,iPhone 6s采用了全新的7000系列铝合金,相比6的6063铝合金,强度有了明显提升,不易弯折。6s Plus的尺寸比6s略有增加,长宽增加了0.1mm,厚度增加了0.2mm,整体重量也有所上升。背部标识也有所不同,6s是首次在机身背面印有“s”字样,而4和4s则在卡托上印有IMEI码。

苹果6p和6s有什么区别
〖One〗、苹果6s苹果6P的区别:屏幕尺寸不同。iPhone6s7英寸,iPhone6 Plus是5英寸 电池容量不同。iPhone6s电池容量为2915mAh,iPhone6 Plus的电池容量为2900mAh 内存不同。iPhone6s内存为2G,。iPhone6p内存为1G 摄像头像素不同。6s前置500W像素后置1200W像素。
〖Two〗、苹果6s:电池容量为1810毫安时。苹果6p:电池容量为2915毫安时。因此,6p在电池续航方面表现更优,能够支持更长时间的使用。屏幕材质与设计:苹果6s:屏幕采用高强度的玻璃,提升了耐用性。
〖Three〗、和6plus、6s和6s plus之间的区别就很明显了,6和6s是7寸的屏幕,6P和6sP是5寸的屏幕,plus大很多。如图左边是6,右边是6 plus,6s/6s P同理。

iphone6s和6p有什么差别,哪个好一点
iPhone 6s比iPhone 6p更好。详细解释如下:性能提升 iPhone 6s相较于iPhone 6p在处理器性能上有所升级,提供了更流畅的操作体验。尤其是苹果自家的A系列芯片,使得6s在多任务处理及游戏性能上表现更优秀。
外观设计 苹果6的机身设计较为饱满,屏幕和机身的比例和谐,整体手感也较为舒适。6p的屏幕比6更大一些,机身也更长,采用的是全金属机身,手感更为坚实。6s较6来说,整体设计没有太大变化,不过已经采用了比较抗摔的7000系列铝合金外壳。
屏幕尺寸不同。iPhone6s7英寸,iPhone6 Plus是5英寸 电池容量不同。iPhone6s电池容量为2915mAh,iPhone6 Plus的电池容量为2900mAh 内存不同。iPhone6s内存为2G,。iPhone6p内存为1G 摄像头像素不同。6s前置500W像素后置1200W像素。

苹果6s和6p有什么区别
苹果6s苹果6P的区别:屏幕尺寸不同。iPhone6s7英寸,iPhone6 Plus是5英寸 电池容量不同。iPhone6s电池容量为2915mAh,iPhone6 Plus的电池容量为2900mAh 内存不同。iPhone6s内存为2G,。iPhone6p内存为1G 摄像头像素不同。6s前置500W像素后置1200W像素。
和6plus、6s和6s plus之间的区别就很明显了,6和6s是7寸的屏幕,6P和6sP是5寸的屏幕,plus大很多。如图左边是6,右边是6 plus,6s/6s P同理。
苹果6s和6p的主要区别如下:尺寸与分辨率:苹果6s:屏幕尺寸为7英寸,分辨率为1334x750像素。苹果6p:屏幕尺寸为5英寸,分辨率为1920x1080像素。因此,6p在屏幕尺寸和分辨率上都大于6s,提供更广阔的显示区域和更清晰的画质。

苹果6代和6s和6p的区别在哪里详解苹果6所有型号
〖One〗、区别一:屏幕尺寸不同 屏幕,6s是7英寸,6sp是5英寸。这是最明显的区别,可以直接通过外观来判断。无论是分辨率还是像素密度,6sp都会更加突出。区别2:体型大小不同 虽然处理器都搭载A9处理器,但6s CPU采用三星S8000,14nm制程,6sp采用台积电16nm制程。
〖Two〗、和6plus、6s和6s plus之间的区别就很明显了,6和6s是7寸的屏幕,6P和6sP是5寸的屏幕,plus大很多。如图左边是6,右边是6 plus,6s/6s P同理。
〖Three〗、屏幕尺寸不同。iPhone6s7英寸,iPhone6 Plus是5英寸 电池容量不同。iPhone6s电池容量为2915mAh,iPhone6 Plus的电池容量为2900mAh 内存不同。iPhone6s内存为2G,。iPhone6p内存为1G 摄像头像素不同。6s前置500W像素后置1200W像素。
〖Four〗、最直接的区别在于手机的颜色和屏幕尺寸。颜色:苹果6和6P没有粉色玫瑰金选项,而6s和6sP则有。因此,如果遇到粉色玫瑰金的iPhone,可以立即判断为6s或6sP。屏幕尺寸:苹果6和6s采用7英寸屏幕,而6P和6sP则采用5英寸屏幕。从视觉上,6P和6sP明显比6和6s大很多。
〖Five〗、外观设计 苹果6的机身设计较为饱满,屏幕和机身的比例和谐,整体手感也较为舒适。6p的屏幕比6更大一些,机身也更长,采用的是全金属机身,手感更为坚实。6s较6来说,整体设计没有太大变化,不过已经采用了比较抗摔的7000系列铝合金外壳。
关于iphone6和6s和6p的区别到此分享完毕,希望能帮助到您。
